1预拌混凝土生产企业试验室概述
预拌混凝土采取集中生产、商品化供应模式,随着行业的逐渐成熟,预拌混凝土生产企业组织架构也不断完善。此类企业常见组织结构如下:企业负责人以下有财务部门、综合管理部门、营销部门、采购部门、生产及运输部门、试验室。试验室是企业内部质量控制、核心技术管理部分,承担着原材料检验、混凝土配合比设计、拌合物性能检验以及后续的其他关键性能检验并确定产品质量的符合性等诸多任务。其重要性主要表现如下:
1)企业进行预拌混凝土生产时,原材料质量并不稳定,如:砂石材料每车产品质量都存在差别,对此试验室必须要做好原材料质量监控,合理调整混凝土配合比。
2)为控制企业成本、实体工程质量与成本,要求试验室不断优化配合比,在保证产品目标性能指标、质量稳定性的基础上降低成本。
3)企业在交付预拌混凝土时依旧为未凝结拌合物状态,无法验证混凝土凝结质量,对此预拌混凝土生产企业试验室应提供充分的质量保证,确保产品的适用性、稳定性和安全性。
由于试验室的重要性日益凸显,我国《建筑业企业资质管理规定》(住房城乡建设部第22号令)、《建筑业企业资质标准》(建市〔2014〕159号)中规定,预拌商品混凝土企业必须设有混凝土试验室。据此,各地也分别出台了各种预拌混凝土企业试验室管理文件和技术标准,如:河北省制定了DB13-T-1543—2012《预拌混凝土企业内设试验室管理规程》、山东省制定了DB37/T5123—2018《预拌混凝土及砂浆企业试验室管理规范》、广东省制定了DBJ/T15-104—2015《预拌砂浆、混凝土及制品企业试验室管理规范》等。各项制度的出台有利于进一步规范预拌混凝土生产企业试验室设立与管理。
2预拌混凝土生产企业试验室工作管理
试验室是预拌混凝土生产企业核心部门,在混凝土生产质量控制以及新产品开发、成本控制等方面发挥着关键作用。对此,本文从试验室工作程序出发(见图1),明确分析各个工作阶段的管理要点,切实保证试验室高效、高质量的运行。

2.1原材料进站检验
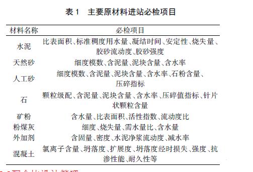
混凝土原材料(水泥、砂、石、掺合料、外加剂、水等)需符合相应的国家标准以及企业内控要求,把好原材料质量关是试验室的重要工作。原材料进站后,试验室负责抽样检验,具体必检项目如表1所示。

2.2配合比设计管理
1)全面掌握工程概况、技术要求,综合考虑环境因素,如:施工温度、是否是雨季/大风季节施工等等;
2)考虑生产管理水平,包括生产过程管制能力、企业生产混凝土离散水平;
3)根据现有条件设计常规配合比,落实技术储备;
4)根据砂、石含水率与质量波动等,合理调整用水量与砂、石用量;
5)常规配合比每日使用前做好核对,落实生产报表复核与统计分析工作;
6)根据质量统计情况,调整优化配合比。
2.3混凝土生产过程质量监测
1)配合比验证:正式生产前,试验人员需在搅拌楼操作室复核站上计算机配合比是否正确,防止因为人为失误导致质量事故出现;
2)开盘检验、调整与出厂检验:试验室严格按照标准实施开盘检验、调整和出厂检验,确保混凝土的和易性满足要求;
3)试块留取:同一工地、同一批量、同材料、同强度混凝土,每100m3留取一组试块(约100m留取一组)。
2.4混凝土交付
1)试验室需与生产部门做好沟通工作,明确混凝土运输要求,包括:车速、罐的转速、不得急打方向、急停等等;
2)装料后、卸料中均严禁随意加水;
3)混凝土运输时间严控控制在90min以内,若需延长时间,需经由试验确定相关技术措施;
4)检查混凝土运至工地后的变化情况,包括混凝土工作性、坍落度损失等。
2.5技术服务
1)合同签订后,生产科、营销部、材料科、试验室等一同至工程项目部进行技术交底,通过PPT宣讲混凝土性能、施工与养护要点、混凝土裂缝控制措施等;
2)1000m3以上项目质量回访逸1次,重点、大型以及有特殊要求工程,一次性浇筑供应量1000m3以上的,应由技术人员全程质量跟踪。
3)定期对各强度等级混凝土进行回弹检测,落实质量,保持改进工作。
3预拌混凝土生产企业试验室的日常管理
3.1人员
在预拌混凝土生产企业试验室日常管理中,人是关键性要素,必须做好相关管理、培训与储备工作:
1)人员储备:预拌混凝土生产企业试验室人员一般由试验室主任、设备管理员、信息管理员、档案管理员、专项检测人员等组成,做好人才储备,防止人员突然流动造成工作的被动。
2)专业素质:试验室主任应具有相关专业工程师以上职称,取得管理证书,实践经验丰富;其余人员要求相关专业为中专以上学历,持证上岗。
3)人员管理:加强试验室人员管理工作,平时要注意激发其工作热情,主动提供发展的空间,积极培养岗位的多面手,提倡一岗多能。
3.2设备
预拌混凝土生产企业试验室仪器设备必须完好、精准,确保试验顺利、数据准确。具体管理工作要点如下:
1)严格按相关规范要求,配备测量设备;
2)采取设备分类管理措施,建立设备台账、周期检定计划表,做好计量确认、定期检定校准工作;
3)赋予设备惟一性标志与计量确认标志;
4)大型、复杂、精密测量设备,需编制操作规程,指导使用;
5)由专人负责设备维护保养工作,特别是某些具有特殊要求的设备,如:勃氏透气比表面积仪、万分之一天平等,都对使用和存放的温湿度有很高的要求。
3.3资料
预拌混凝土生产企业试验室应按期保存各类资料,一旦发生质量事故可顺利溯源,也可较好地展示企业质量管理能力。预拌混凝土生产企业试验室资料主要包括:
1)各种原材料的备案证、交易凭证、质量追踪单、质保书等;
2)原材料检测委托单、检验台账、原始记录、检测报告等;
3)预拌混凝土配合比报告、调整通知单、生产台账、生产日志、强度检测原始记录及报告、抗渗检测原始记录及报告、计量抽检记录等;
4)预拌混凝土配合比设计书、验证资料、强度评定资料;
5)检测室温湿度记录、设备使用记录、检测人员档案等;
6)其他质量记录与标准规范文件。
3.4制度
完善的规章制度是试验室工作顺利开展的可靠基础,一般要求应建立以下制度:试验室管理制度;试验委托管理制度;技术文件管理制度;原始记录的填写、审核、保管制度;试验报告复核、审查及签发制度;印章管理制度;检测人员培训考核制度;试验室奖惩制度;检测仪器设备的管理制度;检侧事故的分析处理制度;试验室安全卫生制度;试验样品留样管理制度;各岗位职责。
上述所有制度在日常管理中必须得到贯彻执行,真正实现试验室运行的规范化、标准化发展。
3.5环境
预拌混凝土生产企业试验室环境分为两层含义:
1)检测环境:水泥、混凝土的检测试验对环境要求极为严格,要求定期进行监测、记录环境参数测量值,一般2次/d。
2)工作环境:工作环境在一定程度上决定试验人员的工作状态,对此试验室建设时就需做好规划、布局,后期使用中做好清理、维护工作,不在检测区域内存放与检测活动无关的物品,维持整个工作环境的干净整洁。
4结语
综上所述,预拌混凝土生产企业试验室管理是一项严谨的工作,一个管理规范、质量控制有效的试验室,才可以向建设工程提供优质的商品混凝土。对此,企业必须要加强对试验室各方面的管理,全面落实对试验室各道工作程序的管理,建立完善的试验室管理制度,全面提高试验室日常管理水平,保障试验室各项工作的顺利开展。
内容来源于网络,版权归原作者所有;我们对文中观点保持中立,内容只做参考交流学习之用。